○飯南町新型コロナウイルス感染症生活困窮者自立支援金支給事業実施要綱
令和3年7月6日
告示第109号
(目的)
第1条 新型コロナウイルス感染症の影響により生活に困窮する世帯に対しては、これまで緊急小口資金等の特例貸付などによる支援を行ってきたところ、新型コロナウイルス感染症による影響が長期化する中で、既に総合支援資金の再貸付が終了するなどにより、特例貸付を利用できない世帯が存在する。こうした世帯に対して、就労による自立を図るため、また、それが困難な場合には円滑に生活保護の受給へつなげるため、新型コロナウイルス感染症生活困窮者自立支援金支給事業(以下「本事業」という。)に関し、「新型コロナウイルス感染症生活困窮者自立支援金支給要領」(「新型コロナウイルス感染症生活困窮者自立支援金の支給について」(令和3年6月11日付社援発0611第7号厚生労働省社会・援護局長通知)別紙)に基づき、必要な事項を定める。
(1) 常用就職期間の定めのない労働契約又は期間の定めが6月以上の労働契約による就職をいう。
(2) 職業訓練受講給付金職業訓練の実施等による特定求職者の就職の支援に関する法律(平成23年法律第47号)第7条第1項に規定する職業訓練受講給付金をいう。
(支給対象者)
第3条 本事業の対象者は、次の各号のいずれにも該当する者(同種の新型コロナウイルス感染症生活困窮者自立支援金(以下「自立支援金」という。)を既に他の都道府県、市(特別区を含む。)又は福祉事務所を設置する町村から受けている者を除く。以下「支給対象者」という。)とする。
(1) 次のいずれかに該当する者であること。
イ 都道府県社会福祉協議会が実施する緊急小口資金等の特例貸付における総合支援資金の再貸付(以下「再貸付」という。)を受けた者であって、自立支援金の申請をした日(以下「申請日」という。)の属する月の前月までに当該再貸付の最終借入月が到来していること。
ロ 再貸付を受けている者であって、申請日の属する月が当該再貸付の最終借入月であること。
ハ 都道府県社会福祉協議会に対して再貸付の申請をしたが、申請日以前に不決定となったこと。
ニ 都道府県社会福祉協議会に再貸付の申請を行うために、自立相談支援機関への相談等を行ったものの支援決定を受けることができず、申請日以前に再貸付の申請をできなかったこと。
(2) 申請日の属する月において、その属する世帯の生計を主として維持している者であること。
(3) 申請日の属する月における、申請者及び当該申請者と同一の世帯に属する者の収入の額を合算した額が、申請日の属する年度分の地方税法(昭和25年法律第226号)の規定による市町村民税(同法の規定による特別区民税を含むものとし、同法第328条の規定によって課する所得割を除く。)が課されていない者の収入の額を12で除して得た額(以下「基準額」という。)及び昭和38年4月1日厚生省告示第158号(生活保護法による保護の基準を定める等の件)による住宅扶助基準に基づく額(以下「住宅扶助基準に基づく額」という。)を合算した額以下であること。
(4) 申請日における申請者及び当該申請者と同一の世帯に属する者の所有する金融資産の合計額が、基準額に6を乗じて得た額(当該額が100万円を越える場合は100万円とする。)以下であること。
(5) 次のいずれかに該当する者であること。
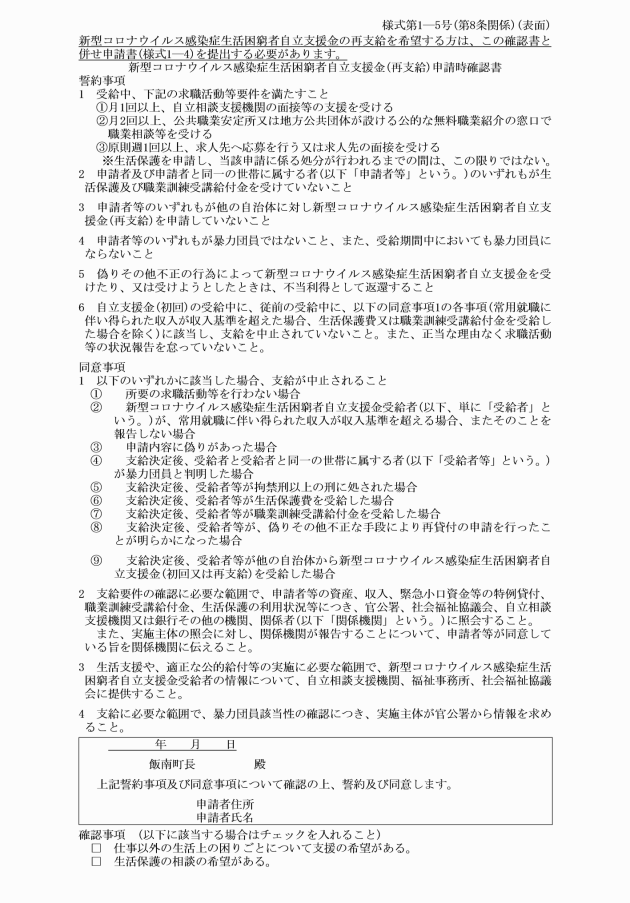
イ 公共職業安定所、無料職業紹介事業を行う特定地方公共団体又は地方公共団体の委託を受けて無料の職業紹介を行う職業紹介事業者(以下「地方公共団体が設ける公的な無料職業紹介の窓口」という。)に求職の申込みをし、常用就職による就職を目指し、以下に掲げる求職活動を行うこと。
・ 月1回以上、自立相談支援機関の面接等の支援を受ける。
・ 月2回以上、公共職業安定所又は地方公共団体が設ける公的な無料職業紹介の窓口で職業相談等を受ける。
・ 原則週1回以上、求人先へ応募を行う又は求人先の面接を受ける。
ロ 生活保護を申請し、当該申請に係る処分が行われていない状態にあること。
(6) 生活保護費又は職業訓練受講給付金を現に受給していないこと。
(7) 偽りその他不正な手段により再貸付又は初回貸付等の申請を行っていないこと。
(求職活動等要件)
第4条 支給対象者は、自立支援金の支給期間中、常用就職に向けて次に掲げる求職活動等を誠実、かつ、熱心に行わなければならない。ただし、支給期間中に生活保護を申請し、当該申請に係る処分が行われていない間については、この限りでない。
(1) 毎月1回以上、自立相談支援機関の面接等の支援を受けること。
(2) 毎月2回以上、公共職業安定所又は地方公共団体が設ける公的な無料職業紹介の窓口の職業相談等を受けること。
(3) 原則として週1回以上、求人先へ応募を行い、又は求人先の面接を受けること。
(自立支援金の支給等)
第5条 町は、支給対象者に対し、この要綱の定めるところにより、支援金を支給する。
(1) 1人6万円
(2) 2人8万円
(3) 3人以上10万円
(支給期間)
第6条 自立支援金の支給期間は、3月とする。
(自立支援金の申請受付開始日及び申請期限)
第7条 自立支援金に係る町の申請受付開始日は、町長が別に定める日とする。
2 申請期限は、令和4年9月30日とする。
(1) 住民票の写し
(2) 再貸付に係る借用書の写しその他の第3条第1号に該当することを証する書類
(3) 申請者及び当該申請者と同一の世帯に属する者のうち、収入がある者についての申請日の属する月の収入が確認できる書類の写し
(4) 申請者及び当該申請者と同一の世帯に属する者の申請日において有している金融機関の口座の通帳等の写し
(6) 自立支援金の振込先の金融機関の口座の通帳等の写し
(公共職業安定所等への求職申込み等)
第9条 町長は、自立支援金申請者が公共職業安定所又は地方公共団体が設ける公的な無料職業紹介の窓口への求職申込みを行っていないときは、申込みを行うよう求めるものとする。ただし、当該自立支援金申請者が生活保護を申請し、当該申請に係る処分が行われていない間については、この限りでない。
2 自立支援金申請者は、公共職業安定所から交付を受けた求職受付票の写しを町長に提出しなければならない。
(審査及び支給決定等)
第10条 町長は、自立支援金申請者から提出された自立支援金申請書及び添付書類に基づき、自立支援金の支給の可否を審査するものとする。
(支給方法)
第11条 自立支援金の支給は、自立支援金申請者から指定された金融機関の口座へ振り込むことにより行うものとする。
(常用就職及び就労収入の報告)
第12条 受給者は、常用就職したときは、常用就職届(様式第7号)を町長に提出しなければならない。
2 前項の届出を行った受給者は、当該届出を行った月以降毎月1回、収入額が確認できる書類の提出をすることにより、町長に就労収入の報告をしなければならない。
(支給の中止)
第13条 町長は、受給者が次のいずれかの事由に該当する場合は、以下の定めのとおり自立支援金の支給を中止するものとする。
(1) 受給者が、受給中に第4条に該当していないことが判明した場合、原則として、当該事実を確認した日の属する月の支給から中止する。
(2) 受給者が、常用就職により就職した場合であって、当該就職に伴い当該者の収入額が基準額及び住宅扶助基準に基づく額を合算した額を超えた場合、原則として、当該収入額が得られた月の支給から中止する。
(3) 支給決定後、虚偽の申請等不適正な受給に該当することが明らかになった場合、直ちに支給を中止する。
(4) 支給決定後、受給者が拘禁刑以上の刑に処された場合は、直ちに支給を中止する。
(5) 支給決定後、受給者又は受給者と同一の世帯に属する者が暴力団員と判明した場合は、直ちに支給を中止する。
(6) 受給者が生活保護費を受給した場合は、支給を中止する。
(7) 受給者が職業訓練受講給付金を受給した場合は、支給を中止する。
(8) 受給者が、偽りその他不正な手段により再貸付又は初回貸付等の申請を行ったことが明らかになった場合は、直ちに支給を中止する。
(9) 上記各号に定めるほか、受給者の死亡など、支給することができない事情が生じたときは、支給を中止する。
(不当利得の返還)
第14条 町長は、偽りその他不正の手段により自立支援金の支給を受けた者に対し、支給を行った自立支援金の返還を求める。
(受給権の譲渡又は担保の禁止)
第15条 自立支援金の支給を受ける権利は、譲り渡し、又は担保に供してはならない。
(関係機関との連携等)
第16条 町長は、自立支援金の支給決定のために特に必要と認めるときは、自立支援金確認書で取得している同意の範囲内で、官公署その他の関係機関等に対し、支給決定のために必要な資料の提供を求めることができる。
2 町長は、受給者等の状況等について自立相談支援機関、福祉事務所及び社会福祉協議会と情報共有その他の連携を図ることにより、事業の円滑な実施及び支援金の支給期間終了後の支援への円滑な移行に努めるものとする。
(留意事項)
第17条 事業の実施に当たっては、関係する国の通知等に基づき実施するものとする。
(その他)
第18条 この告示に定めるもののほか、必要な事項は、町長が別に定める。
附則
この告示は、公布の日から施行する。
附則(令和3年8月31日告示第134号)
この告示は、公布の日から施行する。
附則(令和3年12月1日告示第174号)
この告示は、公布の日から施行する。
附則(令和4年3月23日告示第38号)
この告示は、公布の日から施行する。
附則(令和4年6月1日告示第126号)
この告示は、公布の日から施行する。
附則(令和4年8月31日告示第185号)
この告示は、公布の日から施行する。
――――――――――
○刑法等の一部を改正する法律の施行に伴う関係告示の整理等に関する告示(令和7告示52)抄
(人の資格に関する経過措置)
第9条 拘禁刑又は拘留に処せられた者に係る他の告示の規定によりなお従前の例によることとされ、なお効力を有することとされ又は改正前若しくは廃止前の告示の規定の例によることとされる人の資格に関する法令の規定の適用については、無期拘禁刑に処せられた者は刑法等の一部を改正する法律(令和4年法律第67号。以下「刑法等一部改正法」という。)第2条の規定による改正前の刑法(明治40年法律第45号。以下「旧刑法」という。)第13条に規定する無期禁錮に処せられた者と、有期拘禁刑に処せられた者は刑期を同じくする同条に規定する有期禁錮に処せられた者と、拘留に処せられた者は刑期を同じくする旧刑法第16条に規定する拘留に処せられた者とみなす。
附則(令和7年4月1日告示第52号)
この告示は、刑法等一部改正法の施行の日(令和7年6月1日)から施行する。
――――――――――













